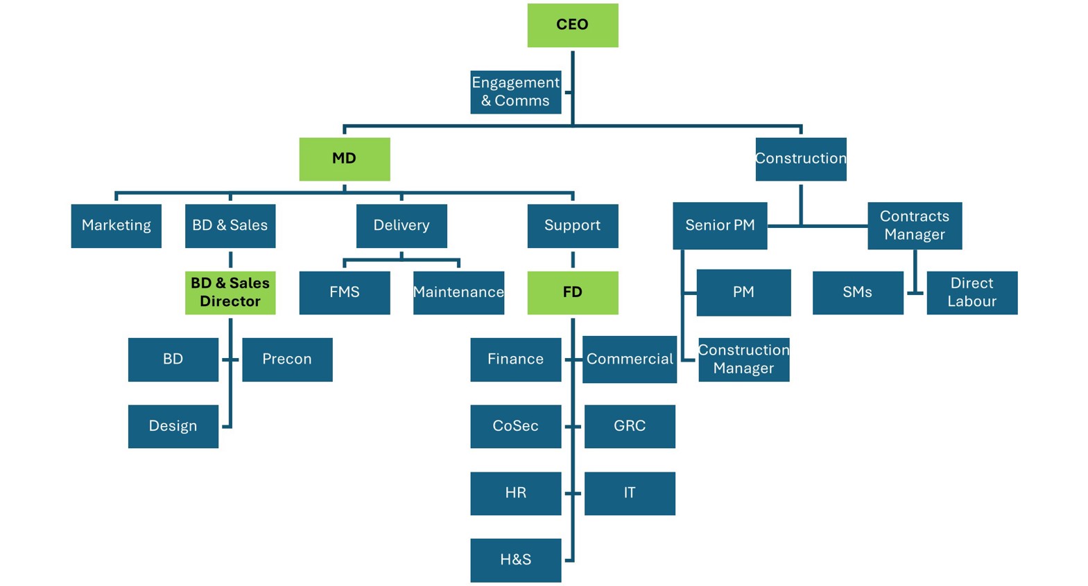
Leadership Team and Organisation Structure
Alistair Rumbelow, Chief Executive Officer |
Richard Brent, Managing Director |
David Williams, Chief Operating Officer |

Alistair Rumbelow, Chief Executive Officer |
Richard Brent, Managing Director |
David Williams, Chief Operating Officer |
